知的財産ニュース 国家知識財産委員会、第1回IP・技術価値評価関連機関協議会開催
2013年7月26日
出所: 未来創造科学部
4266
国家知識財産委員会、第1回IP・技術価値評価関連機関協議会開催
特許技術等の価値評価改善方案を議論
政府は、特許技術等知識財産の市場活用(事業化・創業・移転・取引)活性化のための金融と政策支援の基礎となる価値評価信頼性の引上げのために、具体的以降方案樹立に着手した。
国家知識財産委員会(知識財産戦略企画団)は、技術等IP価値評価を遂行する期間と政府部署関係者で構成された「IP・技術評価関連機関協議会※」を7月24日(水)韓国技術センターで開催した。
※未来創造科学部・産業通商資源部・金融委員会・特許庁等、関係部署と韓国産業技術振興院・技術補償基金・韓国発明振興会・産業銀行・韓国化学技術情報研究院等で構成
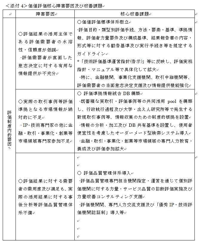
今般の協議会は、先月開かれた第2次「IP価値評価・金融政策協議会※(6.27)」にて議論された評価期間の信頼性引上げ方案(標準体系構築、評価DB共同活用、品質管理体系導入等)に対する後続措置で、後退的な以降課題選定と制度改善方向を協議した。
創造経済具現価値サイクルは、「アイデア・研究開発→IP・技術→事業化・創業・移転・取引」を通じて成されるが、まだ、この課程の前提条件となるIP・技術価値評価に対する信頼度は、低調である。
最近、政府が評価専門家及び評価需要者(金融及び事業化支援機関、取引仲介期間、R&D期間、IP・技術の権利者・保有者)意見収斂及び現場点検等をした結果、現行の評価制度の接近方向と細部評価項目・要素・基準・手続等、理論体系は、比較的に精密に備えているものの、それを制度的に実際運用する過程においてぶつかる様々な内的・外的障害要因が評価結果に対する低い受容性及び信頼度の原因であることが明らかになった。
したがって、政府は、問題が深刻であると判断される6大障害要因に注目し、それを克服するための革新改善課題を選定・推進することにした。
向後、「評価関連機関協議会」は、細部改題別に遂行主体を選定し、「IP価値評価・金融政策協議会」に定期的に推進状況を報告し、最終案を来る11月までに設ける予定である。
一方、政策協議会及び評価関連機関協議か運営を主観しているコ・キソク知識財産戦略企画団長は、「創造経済とは、結局、アイデア・技術・コンテンツ等、無形知識財産が正党に補償され、また、市場にて簡単に事業化されるように、金融及び政策的支援等をしてからこそ可能なものであり、その最初のボタンが正しい価値評価である」と表明した。


ジェトロ・ソウル事務所知的財産チーム
ジェトロ・ソウル事務所 知的財産チームは、韓国の知的財産に関する各種研究、情報の収集・分析・提供、関係者に対する助言や相談、広報啓発活動、取り締まりの支援などを行っています。各種問い合わせ、相談、訪問をご希望の方はご連絡ください。
担当者:大塚、徐(ソ)、權(クォン)(いずれも日本語可)
E-mail:kos-jetroipr@jetro.go.jp
Tel :+82-2-3210-0195





閉じる